天津市电缆总厂第一分厂
联系人:毕经理
联系电话:135-0326-9946
188-3165-5998
公司地址:河北省廊坊市大城县毕演马村
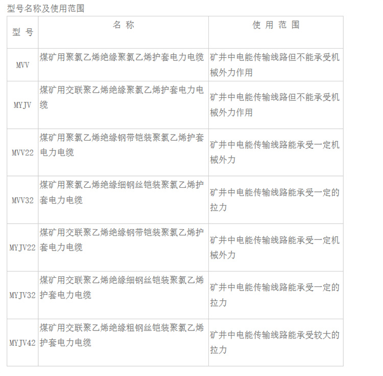
矿用电力电缆MYJV22煤矿用交联聚乙烯绝缘钢带铠装聚氯乙烯护套电力电缆, 矿井中电能传输线路能承受一定机械外力,确因产品质量问题,我公司负责包退、包换、满足用户要求





矿用电力电缆MYJV22用途:煤矿用额定电压1KV及以下固定敷设用电缆,适用于煤矿井下的电力传输。
矿用电力电缆MYJV22执行标准:MT/T818-2009。
矿用电力电缆使用条件线芯长期允许工作温度为70-90℃,电缆敷设温度不低于0℃,电缆允许小弯曲半径为15(D+d)±5%
名称:煤矿用电力电缆
型号:MVV MVV22 MVV32 MYJV MYJV22 MYJV32

注:XLPE绝缘比PVC绝缘具有绝缘强度高,抗老化,耐化学腐蚀及防水性能等优点 我厂郑重声明】 1、产品质量保障承诺:不合格产品绝不出厂。 2、两年内产品质量跟踪服务,并将客户服务记录在档案长期保存。 3、确因产品质量问题,我公司负责包退、包换、满足用户要求 矿用电力电缆是导体外包有**绝缘材料,并有各种保护层的电缆。矿用电力电缆的功能是长期安全可靠地传输容量的电能。矿用电力电缆具有以下列特性: (1)应能长期承受较高、甚至很高、*的工作电压,电缆应具有非常优良的电气绝缘性能; (2)能传输很大的电流(几百甚至几千安培),为此电缆应有良好的热老化性(耐热性)和散热性; (3)电缆应有多种结构的护层以保护绝缘层,适应各种不同敷设环境(地下、水中、沟管隧道)的需要; (4)矿用电缆MYJV22由于电力系统和用电设备的变化,电缆要有很多的品种、规格、以适应不同的传输容量、相数、电压以及敷设环境。还有直流输电系统用的直流矿用电力电缆。
